|
January 1960 Popular Electronics
|
Table of Contents
Wax nostalgic about and learn from the history of early electronics. See articles
from
Popular Electronics,
published October 1954 - April 1985. All copyrights are hereby acknowledged.
|
Compared to the 1960
era, when users relied on complex manual tuning, analog "whistles," and periodic
signal cycles, modern WWV signals remain broadcast by the
NIST (National Institute of Standards and
Technology) but are now accessed by automated hardware and software-defined
radios. This 1960 Popular Electronics magazine article serves as a
technical guide for using NBS (National Bureau of Standards, now NIST) WWV radio
transmissions as a precision tool for home laboratory calibration. By tuning a
short-wave receiver to WWV’s specific frequencies, hobbyists could perform
direct or harmonic comparisons to calibrate signal generators,
crystal-controlled frequency standards, and audio equipment. The article details
techniques like "zero-beating" to align oscillators and utilizing Lissajous
patterns on an oscilloscope to match audio frequencies, such as tuning a piano
against the 440-cps tone. Compared to the 1960 era, when users relied on complex
manual tuning, analog "whistles," and periodic signal cycles, modern WWV signals
remain broadcast by the NIST but are now accessed by automated hardware and
software-defined radios. While the foundational principles of radio frequency
standards endure, the reliance on manual oscilloscope adjustments has been
largely superseded by digital frequency counters and internet-synchronized time
protocols that offer far greater precision with minimal effort.
WWV - Free Government Test Signals

Calibrate your audio and r.f. equipment against accurate WWV
transmissions.
By Perry Winter, Associate Editor
You can use the super-accurate WWV transmissions broadcast by the National Bureau
of Standards for a great number of useful tests in your shack or home laboratory.
If' you have a short-wave receiver which. can tune to 2.5, 5, 10, 15, 20, or 25
mc., you have a valuable test instrument.
As you may know, the WWV transmitters in Maryland operate 24 hours a day. They
broadcast on their assigned frequencies with an accuracy of 1 part in 100 million
- if we were to aim a missile at the place where the Russian rocket hit the moon
and land within 13 feet of it, we would be achieving the same accuracy. For parts
of each hour the carrier frequencies are modulated with highly accurate 440- or
600-cps tones. You get a free, precision "tick" for 59 seconds each minute, and
there is a special "silent" period of four minutes each hour when all WWV transmitters
go off the air.

Fig. 1 - All WWV and WWVH transmissions
go through this ten-minute cycle. Note that the 440- and 600-cps tones are each
sent for three minutes.

Fig. 2 - This convenient chart shows what happens every hour
on any of the six WWV frequencies. Radio propagation reports can be used by SWL's
and hams to determine best DX-ing times.

Fig: 3 - After you calibrate your r.f. generator against WWV
transmissions, you can use the generator's harmonic output for accurate frequency
"fixes." Receiver loudspeaker or oscilloscope serves as beat indicator. Use "gimmick"
capacitor to couple generator to receiver by twisting insulated wire -around the
antenna and generator output leads.

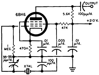
Fig. 4 - Each of these crystal-controlled frequency standards
(above and below) has a variable capacitor for making very small changes in frequency
of oscillation for calibration against WWV. In the transistorized version, RFC I
is a 5-35 mhy. variable choke.


Fig. 5 - Audio frequency comparison of WWV's 440- and 600-cps
modulation is made by using a cathode ray oscilloscope and observing Lissajous patterns.
In addition, our 50th state, Hawaii, has similar transmitters operating on 5,
10, and 15 mc. - using the call WWVH. Between them, these two stations have world-wide
. coverage. The various transmissions are explained in Figs. 1 and 2.
All this is well and good, you may say, but my receiver is not a signal generator.
It does receive WWV - but what good is that? Well, there are two ways in which WWV
transmissions can be used: one is by direct comparison and the, other by harmonic
comparison: Let's see exactly how the two techniques are employed in a couple Of
practical examples.
For direct comparison, simply tune your receiver to a WWV transmission, say 2.5
mc., and couple the signal generator you want to calibrate to the receiver antenna
as shown in Fig. 1 Set the signal generator to the band that includes 2.5 mc. Then
tune the generator until you hear a "whistle" on the receiver. The pitch of the
whistle corresponds to the difference frequency between the WWV frequency and the
signal generator frequency. When you hear the whistle, you know that you're within
a few thousand cycles of the WWV transmission.
Now you listen for a "toneless" WWV transmission, and carefully tune the signal
generator for "zero-beat" with the WWV carrier. You achieve zero-beat by adjusting
the signal generator until the "whistle" in the receiver loudspeaker goes down in
frequency, similar to the sound of a falling bomb, to the point where the "whistle"
disappears. (The "whistle" does not actually disappear; it becomes a sub-audible
note in the range between 0 and 20 cps.) Adjust for the lowest possible beat. If
your signal generator has been operating for some time and is stabilized, you can
mark the dial with "2.5" mc. You're on the nose.
Another way to get zero-beat is to switch on the receiver BFO with the generator
off: You listen to a toneless WWV transmission and adjust the BFO pitch control
for a pleasing note, say 1500 cps. Now switch 'on the generator and tune it for
zero-beat with WWV. In this case zero-beat will be heard as a very slow, gentle
rise and fall in volume of the 1500-cps BFO tone.
Harmonic comparison of unknown signal sources is made in a similar manner but
you zero-beat the harmonic of the unknown. signal instead of the signal itself.
Let's calibrate another of the signal generator's frequencies below the 5-mc. WWV
transmission using harmonic comparison. First, switch the band setting on the signal
generator td include 1 mc. Then carefully tune the generator to 1 mc. (or where
you'd expect 1 mc. to be), and listen for the zero-beat of the generator's fifth
harmonic With the 5.0-mc. WWV transmission.
Harmonic comparison takes advantage of the fact that r.f. oscillators and signal
generators usually have a rich harmonic out put. When you set your generator to
1 mc., you will probably be able to listen for each whole -numbered harmonic at
2, 3, 4, and 5 mc., etc., and perhaps beyond 125 mc., if your receiver tunes that
high.
But what if you accidentally tune your generator to .5 mc.? Wouldn't you get
the tenth harmonic at 5 mc. instead of the fifth harmonic of 1 mc.? Absolutely.
This is one point you must watch carefully; there are many harmonics that may give
zero-beats with WWV. One way to get the approximate frequency of a fundamental is
to zero-beat it against a known frequency, for example, a broadcast-band station..
Then you can be sure of which. harmonic you are beating against WWV.
Crystal-controlled frequency standards can also be calibrated against WWV transmissions.
Figure 4 shows two circuits for a 100-kc.crystal-controlled frequency standard.
(The transistorized version is .described fully in the June '57 issue of POPULAR
ELECTRONICS.) ,You can make minor changes in the frequency of either one by adjusting
the variable capacitor.
To calibrate the 100-kc. standard, zero-beat the 100th harmonic of the standard
against the 10-mc. WWV transmission. If you get a beat rate of 1 cps, your crystal
oscillator will still be within 1/100th cps of 100 kc. But the error, multiplies
as you go up in frequency. Using the 200th harmonic of your newly calibrated frequency
standard, you would be off 2 cps at 20 mc. And you would be off 3 cps at 30 mc.
with the 300th harmonic - which is accurate. enough for all practical purposes.
Calibrated standards can be, used to align that receiver you messed up one day
while trying to improve it or they can be used to calibrate the dial settings of
a homemade receiver. Just switch, on your 100-kc. frequency standard and power up
the signal generator which you set to 1 mc. Both the 100-kc., standard and the generator
should be calibrated against WWV!
Starting with the first short-wave band above the broadcast band, you can locate
2 mc. with the second harmonic of your generator, which corresponds to the 20th
harmonic of the 100-kc. standard. Then for each 100 kc. thereafter, you can mark
2.1, 2.2, 2.3 mc., etc., on your receiver using the harmonics from the 100-kc. standard.
You can calibrate each mc. and 100-kc. point all the way up to the highest frequency
on your receiver.
For convenience and to double-check, calibrate the fundamental outputs of your
signal generator against WWV transmissions at 5 mc. and 10 mc. You'll be able to
use the harmonics from these points to help determine which harmonic of your 100-kc.
standard you are listening to.
The 440- and 600-cps tones on any WWV transmission can be used to calibrate your
audio generator or to determine an unknown audio frequency as shown in Fig. 5. To
use the tones, connect the receiver output to the vertical input of your oscilloscope.
The horizontal input is connected to the audio source to be calibrated.
Begin by adjusting the receiver for best reception, of WWV during a modulation
period. Then adjust the audio source to produce a stationary circle or ellipse on
the CRT screen. Your audio source is then at the same frequency as the WWV modulation.
Remember that the 440- and 600-cps tones alternate in five-minute cycles on all
WWV transmissions.
As in the r.f. harmonic comparison method, whole -number multiples or even sub-multiples
of WWV tones can be determined using the Lissajous patterns produced on the CRT
screen. See the March '57 issue of POPULAR ELECTRONICS, p. 63, or any standard ham
text for an explanation of how to use Lissajous patterns.
Any unknown audio tones may also be calibrated in the same way by picking up
the sound with a microphone. Maybe your piano needs tuning. The 440-cps tone from
WWV is "A" above middle "C". The note from the piano is picked up by the microphone,
amplified, and fed into the horizontal amplifier of the oscilloscope, and the WWV
tone is applied to the vertical amplifier. Look for the circle, ellipse or other
Lissajous pattern.
To sum up, you'll find that the WWV transmissions are downright handy in calibrating
any r.f. or a.f. signal source in your shack. And they don't cost a cent.
|