Search RFC: |                                  
Please support my efforts by ADVERTISING!
Serving a Pleasant Blend of Yesterday,
Today, and Tomorrow™

Vintage Magazines

Electronics World
Popular Electronics
Radio & TV News
QST | Pop Science
Popular Mechanics
Radio-Craft
Radio-Electronics
Short Wave Craft
Electronics | OFA
Saturday Eve Post

Formulas | Data

Electronics | RF
Mathematics
Mechanics
Physics


Calvin & Phineas

kmblatt83@aol.com

Archive | Sitemap

Resources

Articles | Radar
Cogitations
Magazines | AI
RF Museum
Software | Videos
Radio Service
Tech Notes

Entertainment

Crosswords
Humor | Podcasts
Quotes | Quizzes
Tech Comics

Parts | Services

1000s of Listings


About RF Cafe

Software: RF Cascade Workbook | RF Symbols for Office | RF Symbols & Stencils for Visio | Espresso Workbook
Please Support My Advertisers!
Transcat | Axiom Test Equipment - RF Cafe
Aegis Power | Centric RF | RFCT
Empower RF | Reactel | SF Circuits

Alliance Test | Isotec
Amplifier Solutions Corporation (ASC) - RF Cafe

Modular Components - RF Cafe

PCB Directory (Manufacturers) - RF Cafe
Amplifier Solutions Corporation (ASC) - RF Cafe

Johanson Dielectrics Thin Film Substrates - RF Cafe

RF Electronic Stencils Symbols Visio Shapes Office

Please Support RF Cafe by purchasing my ridiculously low-priced products, all of which I created.

RF Cascade Workbook for Excel

RF & Electronics Symbols for Visio

RF & Electronics Symbols for Office

RF & Electronics Stencils for Visio

RF Workbench

T-Shirts, Mugs, Cups, Ball Caps, Mouse Pads

These Are Available for Free

Espresso Engineering Workbook™

Smith Chart™ for Excel

Windfreak Technologies SynthHD PRO - RF Cafe

Not-Worthy Circuits
April 1966 Radio-Electronics

minimum height spacer

April 1966 Radio-Electronics

April 1966 Radio-Electronics Cover - RF Cafe[Table of Contents]

Wax nostalgic about and learn from the history of early electronics. See articles from Radio-Electronics, published 1930-1988. All copyrights hereby acknowledged.

There is no "e" missing on the "Not-Worthy Circuits" title of this April 1966 Radio-Electronics feature. Tak not of th month in which it appard (read that again). As with other columns like "What's Your EQ?," these entries were submitted (maybe) by readers. It could be a coincidence, but the last name of the designer of the first circuit is V. "Dorftrottel," which is a German insult that roughly translates to “village idiot” or "country bumpkin" in English. Entrant number two is Mr. Strom "Kurzschluss," a family name which in German means "short circuit." I'm bginning to smll a rat hr. It's up to you to decide whether, based on the foregoing information, the third designer rounds out a trio of Fools.

Not-Worthy Circuits

Not to be built before April 1

Voltage Dud-ler - RF CafeVoltage Dud-ler

A little-known low-current power supply circuit is based on the simple idea of connecting the (or more) half-wave rectifiers in series.

It is well known, of course, that higher voltages than are available from a single cell can be obtained by connecting cells in series, as in Fig. 1. It seems perfectly practical to apply the same approach to rectifier supplies, and Fig. 2 shows a voltage nondoubler designed accordingly.

- V. Dorftrottel

 

All-Transistor Battery Discharger - RF CafeAll-Transistor Battery Discharger

This quickly built battery discharger will drain off any kind of battery, either polarity, any voltage up to 12. It uses two 15-amp complementary power transistors, connected as shown in the diagram. Resistor values are not critical. Both transistors should be mounted on heat sinks (a common heat sink will do and the transistors need not be insulated from it).

High-power transistors are somewhat expensive, but the convenience in being able simply to connect any battery without observing polarity outweighed cost considerations for this particular job. If you are willing to sacrifice that convenience, a single p-n-p or n-p-n transistor will work equally well as long as the battery to be discharged is connected with its negative side to the collector of the transistor.

- Strom Kurzschluss

 

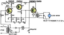
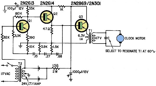
Accurate 60-Hz Drive for Synchronous Clock - RF CafeAccurate 60-Hz Drive for Synchronous Clock

Synchronous motors run at rated speed only when driven from a source of the correct frequency. Clocks, for instance, will not keep time unless the line frequency is exactly 60 Hz.

The circuit shows a simple oscillator-amplifier with enough 60-Hz sine-wave output to drive an ordinary electric clock motor. Q1 and Q2 are a phase-shift oscillator, with Q2 included to reduce the source impedance for the phase-shift network and also to provide current drive for Q3, the output stage. The phase-shift oscillator's normal free-running frequency is slightly above 60 Hz; a resistor from one side of power transformer T2 feeds in enough 60-Hz line voltage to synchronize the oscillator to the power line frequency.

T1 is an ordinary 6.3-volt filament transformer connected to step up the voltage to just over 100. Total power output is approximately 3 watts. Capacitor C (paper) resonates the transformer to 60 Hz for more efficient operation.

- C. E. Leakage.

Maury Microwave / Noisecom UFX 7000B Noise Generator - RF Cafe